5月11日至13日,由国家级实验教学示范中心联席会、教育部基础医学类专业教学指导委员会联合主办的第五届中国大学生基础医学创新论坛暨实验设计大赛在中南大学举行,包括北京大学、复旦大学、浙江大学等来自海内外的113所高校、475个参赛团队、近千名代表参加了此次比赛,比赛规格之高、参赛院校之多、参赛选手之强、竞争之激烈是历届大赛之最。我校代表队经过激烈角逐,最终囊获了一等奖3项、二等奖2项、三等奖1项,这是我校参加该项赛事以来,首次实现所有参赛项目均获得奖项,参赛成绩取得历史性突破。

该项比赛设有一、二、三等奖,分别占参赛队伍的10%、15%和20%,每个学校最多只能选派6支队伍参赛,我校6个项目参加了角逐。以魏敏杰教授、吴旭教授、肖庆桓教授、闻德亮教授、曹雅明教授等为首的一批国内知名教授主动承担起了本科生科研创新项目的指导工作,为本次大赛取得优异成绩奠定了坚实基础。在此次大赛中,校长闻德亮教授不仅亲自承担了一个项目的具体指导工作,而且还亲临比赛现场,为参赛选手和教师鼓劲、加油,他希望我校参赛师生勇于创新,锐意挑战,将最优异的成绩和表现呈现在赛场上。

此次比赛既为本科医学生提供了一个自我展示的舞台,开拓了学生视野,加强了同学们对医学研究重要性的认识,同时也为各医学院校创新性人才培养提供了一个非常好的交流平台。
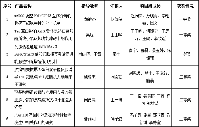
附:获奖名单

中国医科大学教务处
2018年5月